网站首页
校院概况
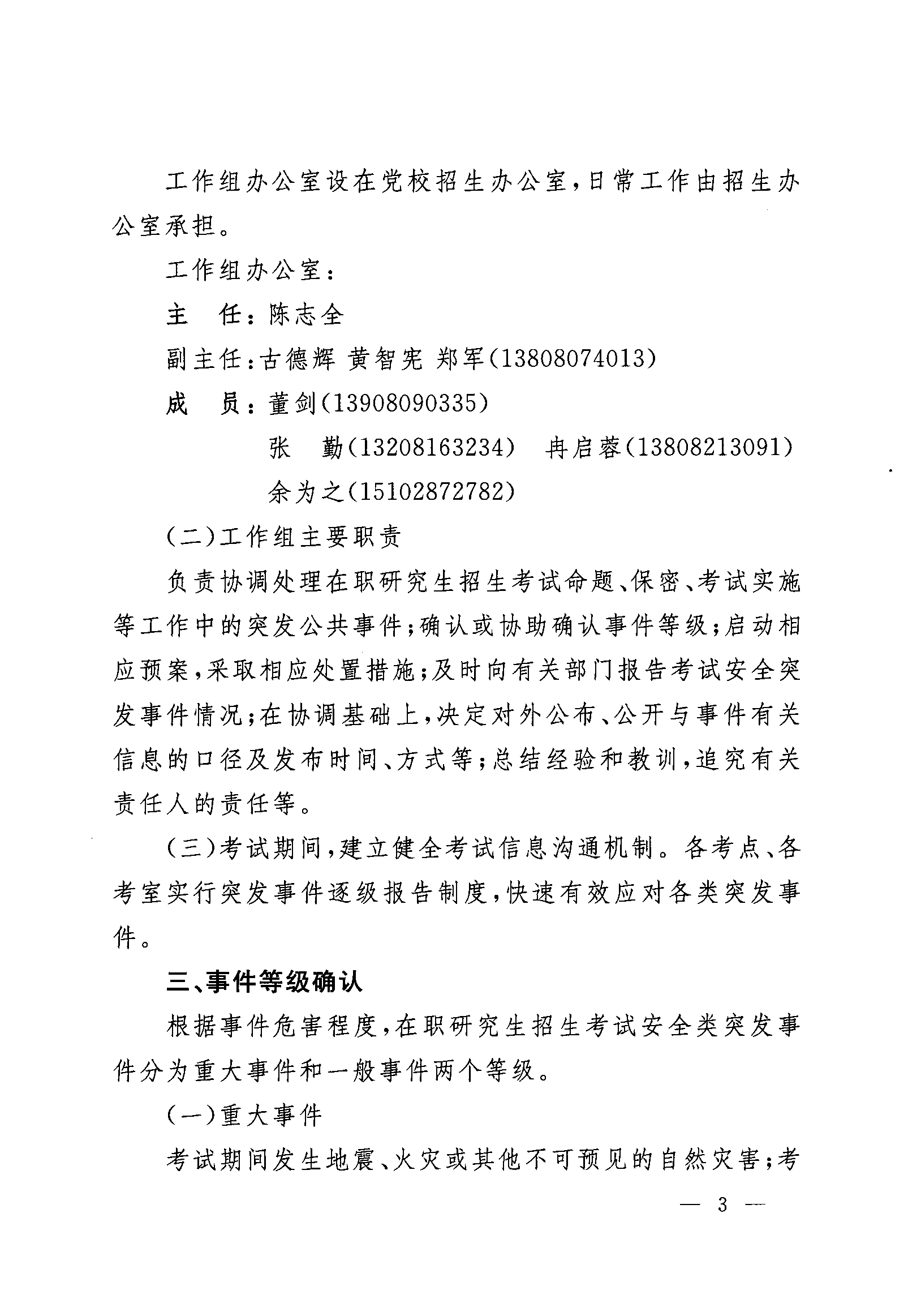
校院简介
校院领导
历任领导
机构设置
校院文化
校院大事记
新闻中心
校院新闻
精彩图集
专题报道
教研动态
智库建设
工作动态
理论探索
市县党校
学员天地
政策法规
通知公告
招标采购
合作交流
时政要闻
学习路上
教学培训
教学动态
研究生教育
远程教育
科学研究
科研动态
科研成果
学会基地
智库建设
智库动态
项目管理
制度建设
智库前沿
合作交流
工作动态
政策法规
知识简介
资料下载
人才队伍
专家学者
政策法规
人才招聘
信息化工作
工作动态
文件资料
行政后勤
后勤概况
服务指南
机关党建
党建动态
支部建设
群团工作
学习园地
政策法规
廉政教育
您现在的位置:
首页
> 新闻中心 > 通知公告
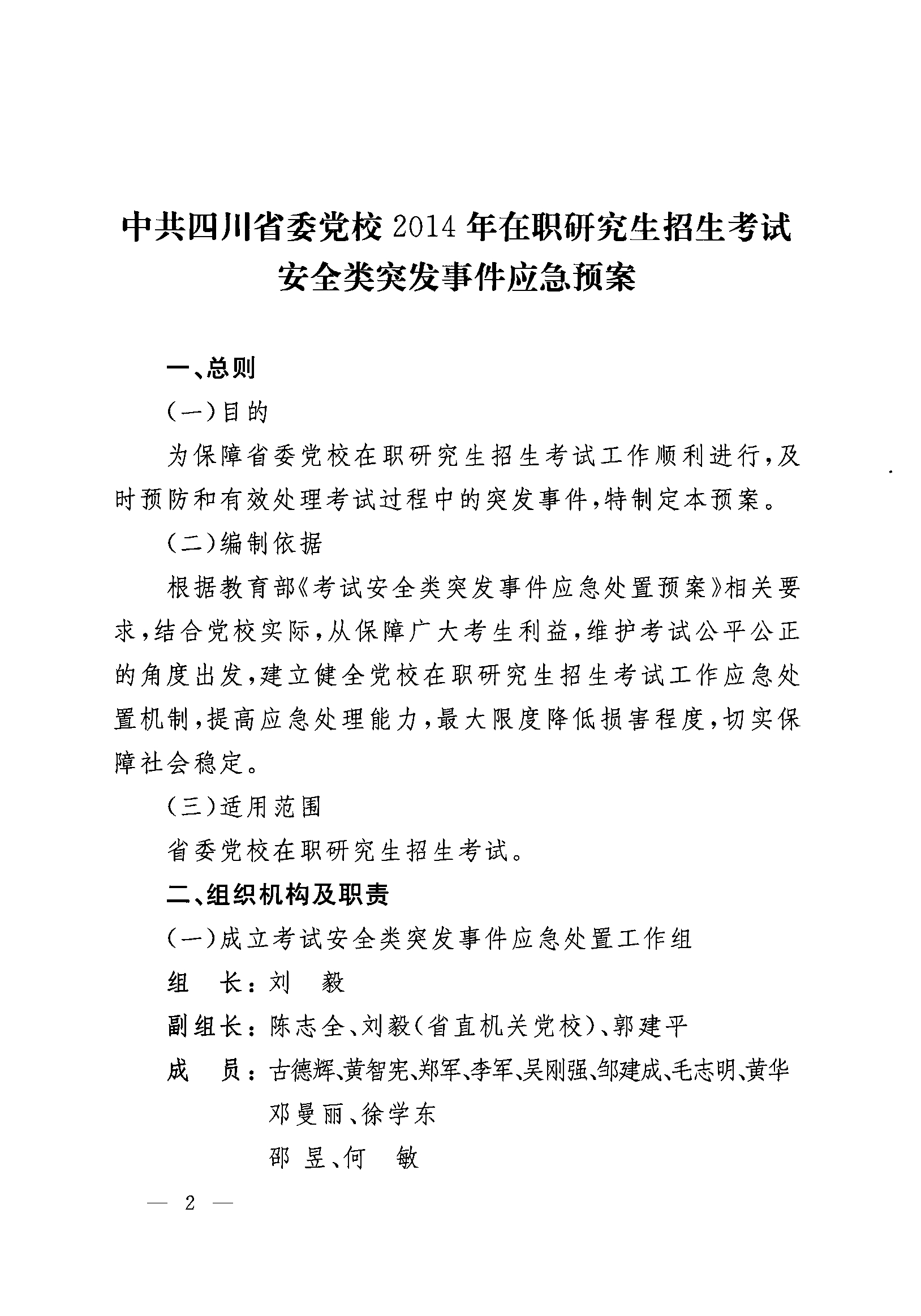
关于印发《中共四川省委党校2014年在职研究生招生考试安全类突发事件应急预案》的通知
发布时间:2014年06月10日
部门/单位:工作处
文:张勤
图:-
签发人:刘毅
上一篇:
“四川省纪念邓小平同志诞辰110周年学术研讨会”征文通知
下一篇:
关于召开全省党校系统教师高级职务申报工作培训会议的通知
热点推荐
1
《理论与改革》连续入选CSSCI来源期刊
2
校(院)组织收看纪念中国人民抗日战争暨世界反法西斯战争胜利80周年大会
3
2025级硕士研究生开学典礼举行
4
校(院)委会 召开(扩大)会议 专题传达学习新修订的 《中国共产党党校(行政学院)工作条例》
5
校(院)以集体备课与教学督导助推主体班教学质量提升
专题报道
更多>>
党史资料窗
更多>>
党史人物纪念馆
领导人选集 文选 专集
中国共产党简史
校院蜀光名师
更多>>
校报校刊
更多>>
四川党校报
四川行政学院学报
长征学刊
理论与改革